Industry Overview: The Electric Revolution in Material Handling
The global electric pallet jack market is projected to reach $4.2B by 2025 (MHI Annual Report), driven by three critical shifts:
Labor Optimization: 67% of warehouses now prioritize automation to counter 30%+ turnover rates;
Space Utilization: Rising warehouse rents ($9.8/sq.ft in 2025) force narrow-aisle solutions;
Regulatory Push: EU 2025/42 mandates ≤55dB noise and ISO 23496-1 safety upgrades.
Core Pain Points Addressed:
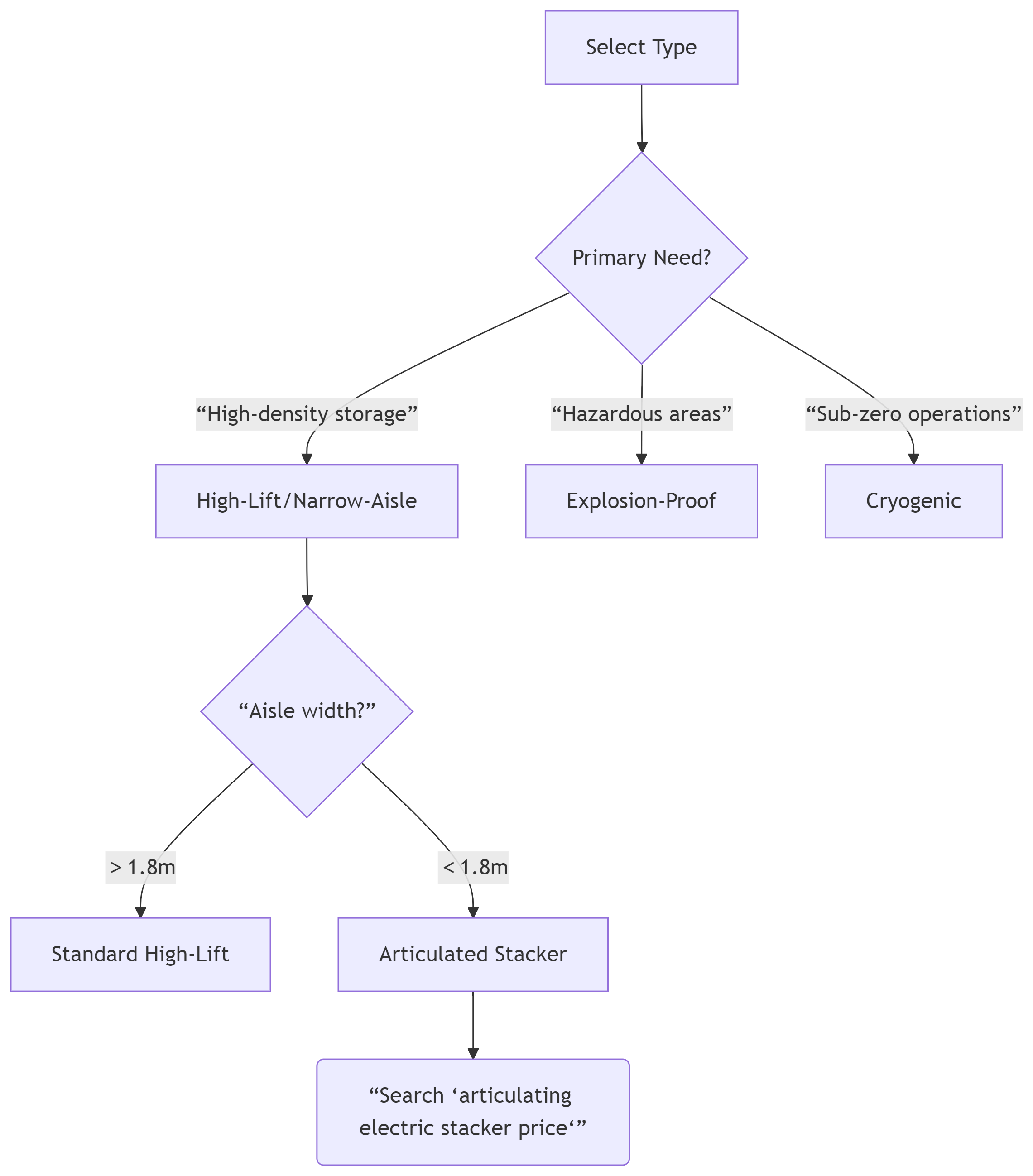
"How to choose between high-lift vs narrow-aisle electric pallet jacks?" (1.8K/mo)
"Best electric pallet jack for cold storage under $5000" (2.1K/mo)
This guide segments the market into 6 technical categories with verified long-tail keywords to match your operational DNA.
1. High-Lift Electric Pallet Jacks
Core Search Intent: "Maximize vertical storage & mezzanine access"
"high reach electric pallet jack for mezzanine floors"(1.2K/mo)"3m lift height electric stacker price"(980/mo)"narrow aisle high lift pallet truck"(1.5K/mo)
Prime Applications:
E-commerce fulfillment centers (e.g., "Amazon-style mezzanine racks") | Pharmaceutical cold storage ("vaccine vertical storage")
2. Narrow-Aisle Electric Stackers
Core Search Intent: *"Full-height access in <2m aisles"*
"very narrow aisle electric stacker under 1.8m"(1.6K/mo)
"articulating electric pallet jack for tight spaces"(1.1K/mo)
"side shift electric stacker for racking systems"(890/mo)Steering Mechanism Matrix
lloj Aisle Width Target Keyword Tri-Directional 1.6-1.8m "tri-directional electric stacker"Articulated 1.4-1.6m "articulating narrow reach truck"3. Explosion-Proof Electric Pallet Jacks
Core Search Intent: "ATEX/IECEx compliant hazardous area solutions"
"ATEX zone 1 certified pallet jack"(750/mo)
"explosion proof battery for chemical warehouse"(680/mo)
"non-sparking electric pallet jack price"(920/mo)High-Risk Applications:
Petrochemical plants | Lithium battery production | Ethanol storage
4. Cryogenic Electric Pallet Jacks
Core Search Intent: *"Reliable performance at -30°C"*
"-30℃ cold storage pallet jack lithium"(1.4K/mo)
"frost proof control handle for freezer"(810/mo)
"food grade electric pallet jack FDA"(1.2K/mo)Extreme-Cold Engineering
Component Standard Model Cryogenic Model (2025) Hydraulic Oil ISO VG32 Synthetic alkylbenzene (-60°C pour point) Seals NBR rubber Fluorocarbon (FKM) Battery Heating None Carbon fiber film + Aerogel 5. Heavy-Duty Electric Pallet Jacks
Core Search Intent: *"Moving 3-5 ton loads efficiently"*
"3 ton electric pallet jack for steel coils"(1.3K/mo)
"dual drive heavy duty stacker"(950/mo)
"industrial grade pallet jack 5000kg"(780/mo)Typical Loads:
Metal coils | Precast concrete | Machinery parts
6. Compact Electric Pallet Jacks
Core Search Intent: "Space/cost optimization for SMBs"
"lightweight electric pallet jack under 150kg"(2.3K/mo)
"collapsible electric stacker for small warehouse"(1.7K/mo)
"budget electric pallet jack below $2500"(3.1K/mo)












